Features
Effortless Performance for Accurate Mass

Excellence in Mass Measurement Accuracy (MMA)
Mass measurement accuracy (MMA) is the key performance attribute underlying all application fields using high-resolution accurate-mass (HRAM) spectrometers. The LCMS-9030 delivers the MMA needed for high-confidence identification of unknown compounds at an unprecedented level of stability.
This is made possible by new technologies implemented in the Intelligent Temperature Control System and the UF-FlightTube that accurately offset the changes occurring to both internal and external environments. With the LCMS-9030, Shimadzu aims to totally refashion the HRAM user experience, enabling scientists to run more samples at longer calibration intervals with greater confidence and ease.
Stable MMA Against Temperature Fluctuation
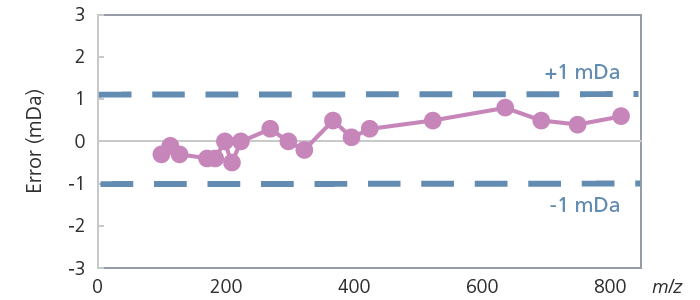
Shimadzu’s Intelligent Temperature Control System ensures stable MMA even in laboratory environments susceptible to temperature changes. To demonstrate, standards ranging from 150 to 1700 Da were analyzed continuously after a single calibration. Normal laboratory temperature fluctuation was observed between 25°C and 28°C.
Without additional mass correction, the measured accurate masses of all compounds remained within 1 ppm of the theoretical mass for the 60-hour duration of the experiment. With the LCMS-9030, laboratory productivity can be increased by running long, calibration-free batches with confidence.


High MMA Over Wide Concentrations
The LCMS-9030 breaks new ground for quantitative analysis not only by its high sensitivity but also by the selectivity afforded by high MMA over a wide range of concentrations. Genuine ion statistics ensure that all measurements throughout the peak elution result within a narrow m/z window of the extracted ion chromatogram (XIC), as shown below for Verapamil analysis. Even at 10 fg injection, the overall mass error was less than 1 ppm and all data points gave results within the 5 ppm XIC window for accurate, repeatable and selective quantitation. Moreover, stability of MMA allows the same XIC setting to be comfortably used for series of analyses.
|
Conc.
(pg/mL) |
Calculated conc.
(pg/mL) |
Area RSD
(%, n = 3) |
Accuracy
(%, n = 3) |
|---|---|---|---|
| 500 | 523.3 | 1.93 | 104.67 |
| 100 | 96.3 | 3.78 | 96.50 |
| 10(LLOQ) | 10.3 | 5.31 | 100.50 |

Averaged Mass Spectrum at Each Concentration
Same MMA Across Acquisition Modes
MS/MS spectra are a key tool for structural elucidation of unknown compounds, and ease of data interpretation is directly dictated by the MMA of MS/MS acquisition. This makes the LCMS-9030 an ideal instrument for structural analysis as its MS/MS mode achieves equally high MMA as the MS mode, thanks to the collision cell technologies that generate high-abundance fragment ions.
The results of MS/MS structural analysis of cyclosporine are shown below. Numerous ions were matched with putative fragment structures at less than 1 mDa mass error. Formula prediction results for m/z 567.3860 at different mass error tolerances demonstrate the impact of MS/MS MMA in making the prediction unambiguous.

MS/MS Spectrum of Cyclosporine

Mass Error of Product Ions

Formula Prediction Results for m/z 567.3860
HRAM for Selective Detection of Isobaric Compounds
The LCMS-9030 produces the high-resolution accurate mass data needed to distinguish between compounds having the same nominal mass. Three isobaric compounds, 4-Hydroxytriazolam, α-Hydroxytriazolam, and α-Hydroxy-etizolam, were analyzed in whole blood at 10 ng/mL.
Even with incomplete chromatographic separation, each compound was detected as an isolated ion without cross talk. Another isobaric pair, Triazolam and Etizolam, also demonstrates the ability of the LCMS-9030 to isolate ions that differ by only 0.0267 amu. Quantitation can be improved by the isolation of analytes from isobaric interferences.


LCMS-9030 Mass Chromatogram of Etizolam, Triazolam, and Metabolites Spiked at 10 ng/mL in Whole Blood.
Design Compatible with Shimadzu's Triple Quadrupole Line
Method transfer between the LCMS-9030 and Shimadzu’s triple quadrupole product line is easy and effective because Shimadzu’s LCMS products share related technologies for the heated ionization source, ion focusing optics, and collision cell.
This means that key method parameters like ESI source conditions, lens voltages, and collision energy are compatible between systems. The LCMS-9030 is built on the high-sensitivity ion technologies of the triple quad LCMS-8060, and produces similar high-quality spectra.
To make Data Dependent Acquisition (DDA) settings easy, the LCMS-9030 uses an automated range of collision energies for effective fragmentation. Shimadzu’s CE Spread function allows the user to obtain high-quality MS/MS spectra even when the optimal collision energy is not known. In the example below, the Q-TOF spectrum obtained with the CE Spread function is compared with the merged spectrum from a series of discrete collision energies obtained on the LCMS-8060. The excellent agreement of the results demonstrates the high-quality spectra that can be obtained from Q-TOF DDA experiments.

Product Ion Spectra of Etizolam

Cleavage Pattern of Etizolam
Data Courtesy of Associate Professor Kei Zaitsu (Nagoya University Graduate School of Medicine)